$0+
Add to cart

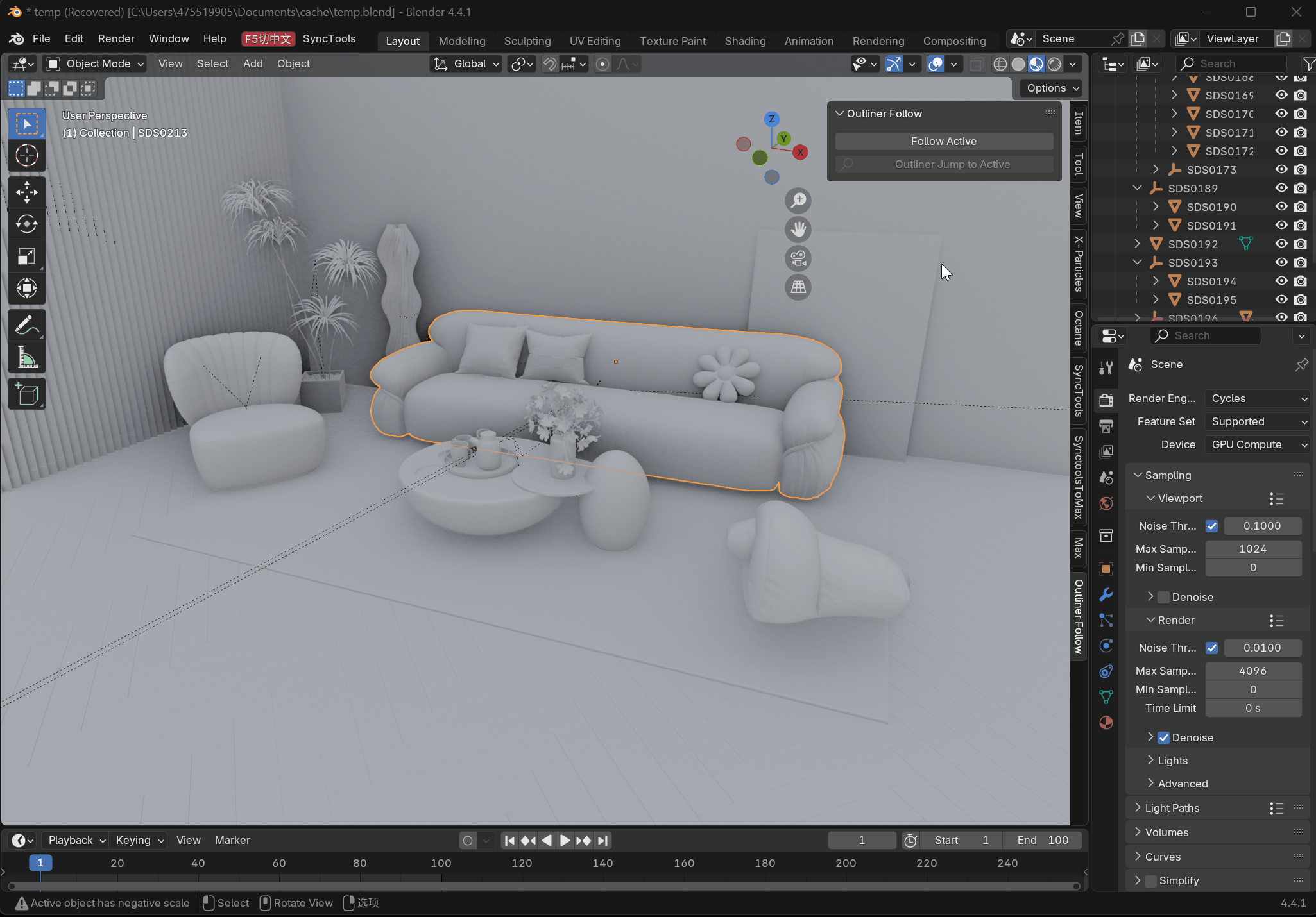
Outliner: Follow Active Object

$0+
1 rating

Outliner: Follow Active Object (Smart)


A Smarter Way to Navigate Your Scene

Tired of constantly scrolling through the Outliner to find your active object?
This add-on automatically scrolls the Outliner to follow your active object — with intelligent behavior that prevents unnecessary scrolling when you're working with nearby objects.



✅ Key Features


🧠 Smart Auto-Scrolling

Automatically scrolls the Outliner to the active object, but intelligently avoids scrolling when objects are close together in the same collection branch.

🎛 Configurable Threshold

Adjust the Near Threshold setting to control how close objects need to be before the add-on skips scrolling.
Perfect for fine-tuning based on your workflow.

🎯 Manual Jump

Includes a Jump to Active button for instant navigation when you need it.

⚡ Lightweight & Non-Intrusive

Runs efficiently in the background without impacting Blender’s performance.

🧩 Easy to Use

Simple toggle in the 3D Viewport sidebar — just enable and forget!


⭐ Perfect For


Animators, modelers, and anyone working with complex scenes where finding objects in the Outliner can be time-consuming.


The smart scrolling algorithm ensures a smooth workflow without the jarring experience of constant scrolling when selecting nearby objects.

❤️ Supporting the Blender Foundation


We love Blender and the community behind it.
That’s why a portion of the revenue from this add-on will be donated to the Blender Foundation, helping support Blender’s ongoing development and future growth.

$
Add to cart
Size
13.7 KB

Ratings

5
(1 rating)
5 stars
100%
4 stars
0%
3 stars
0%
2 stars
0%
1 star
0%